WPT Exposure Evaluation

Electromagnetic exposure induced in hands near a WPT coil.
Wireless power transfer (WPT) is a cutting-edge technology that can be used for charging electronic devices, household appliances, medical implants, or even vehicles. Since these systems are often used in close proximity to humans, it is important that all WPT systems operate in compliance with the guidelines that regulate the exposure of the general public and professionals to electromagnetic fields.
Different approaches are used to operate WPT systems, depending on the distance between the transmitting and receiving devices. For short distances, wireless chargers may operate in the frequency range from 20 kHz to 13.56 MHz, transferring power by capacitive or inductive coupling. For the transmission of power over longer distances or for energy harvesters (e.g., Radio Frequency Identification (RFID) tags), WPT devices at radiofrequencies based on inductive coupling are usually implemented in the form of resonant coils
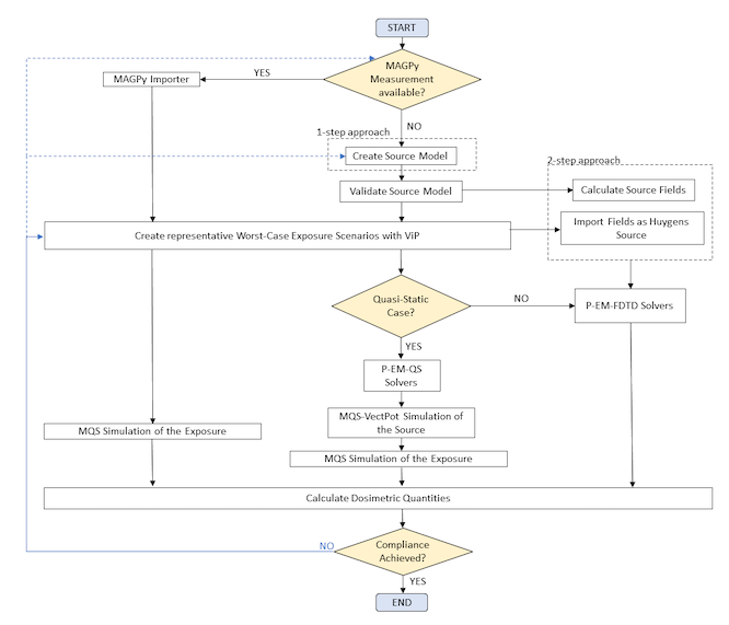
Determining compliance of WPT devices requires the application of several standards. ICNIRP 2010 [1] and 2020 [2] introduce the basic restrictions (BR) to prevent both tissue stimulations for frequencies up to 10 MHz, and tissue heating above 100 kHz. They also provide guidance for contact currents. IEC PAS 63184:2021 [3] defines the evaluation methods to determine whether a WPT device complies with the BR. These methods are based on measurements and/or simulations.

Induced exposure of a person sitting near a WPT charger, using the P-EM-FDTD solver.

SAR induced by the WPT charger of an implanted pacemaker, using the P-EM-MQS solver.
In the single-step approach, typical exposure scenarios are used. The Virtual Population human anatomical models (ViP, [4]) are placed next to the sources, with the body postures generated with the POSER tool reflecting realistic exposure conditions for the intended use of the WPT system. Worst-case analysis (e.g., leaning upon or touching the system) is also possible. The induced fields in the computational phantoms are then extracted and analyzed with respect to BR. To perform this type of analysis, a full-wave technique is required, as implemented in the P-EM-FDTD solver.
If the frequency of the WPT system is below 10 MHz, the high performance computing (HPC) framework is the solution to accelerate the simulation. In this case, however, it should be checked if the quasistatic conditions are fulfilled to be able to use the relevant low frequency solver (P-EM-MQS). This solver will speed up the simulation.
The two-step approach enables a reduction of computing time. The electromagnetic field generated by the WPT system is first calculated either analytically or numerically. It is then used to excite the HUYGENS source, which in turn provides an evaluation of the fields inside the ViP models using the P-EM-FDTD solver. In this way, it is not necessary to simulate the resonant structures in the time domain.

A wireless charging configuration (top) and a comparison of measured and simulated fields (bottom).
Note that for both methods (single- and two-step approach) it is essential to validate that the numerical model of the WPT system source corresponds to the physical device. This can be achieved by experimental measurements in air and close to the source as well as in liquid-filled phantoms. All necessary validation equipment can be obtained either from ZMT or from our partner company Schmid & Partner Engineering AG (SPEAG, Switzerland).
With SPEAG’s robot-based DASY8 , the magnetic fields generated by the actual WPT system can be measured in air using the free-space probe MAGPy-H3D and compared with the source model results calculated in Sim4Life.

Simulated SAR distribution in the ViP Yoon-sun hand model based on the measured field of a WPT device.
It is possible to import the magnetic field measured with DASY8 Module WPT in Sim4Life, which is based on the MAGPy technology integrated in the DASY8 product line. The magnetic field can then be used as a source for any P-EM-MQS simulation. A novel algorithm has been developed to extend the computational domain by extrapolating the field around the measurement region. The VIP Yoon-sun hand model is imported into the Sim4Life platform and then exposed to the measured magnetic field. The induced fields and specific absorption rate (SAR) values are calculated and compared to the BR limits defined in the standard.

Complex configurations and associated assessment and optimization can be performed by simulation in Sim4Life.
An optimal WPT system allows maximum power transfer between the source and the device with the lowest possible human exposure. For both short- and mid-range systems, it is possible to use generic coil models and calculate the coupling efficiency between resonant coils as a function of frequency and distance. By using ViP models, the exposure level can be evaluated for all coupling efficiency. The WPT system designer can then select the configuration that provides the highest power transfer while complying with exposure guidelines. In this way, both time-to-market and costs can be reduced during the design phase of the system

| Sim4Life → Computable Human Phantoms → ViP |
| Sim4Life → Physics Models → P-EM-FDTD |
| Sim4Life → Physics Models → P-EM-QS |
| Sim4Life → Modules → POSER |
| Sim4Life → Modules → HUYGENS |
| Sim4Life → Framework → HPC |
| SPEAG → MAGPy |
| SPEAG → DASY8 → Modules → Modules WPT |